Product Summary
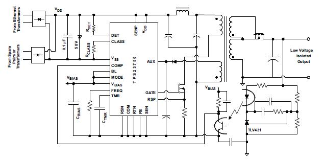
The TPS23750PWPR is a DC/DC controller. The TPS23750PWPR integrates the functionality of the TPS2375 with a primary-side dc/dc PWM controller. The designer can create a front-end solution for PoE-PD applications with minimum external components. The PoE front end has all the necessary IEEE 802.3af functions including detection, classification, undervoltage lockout and inrush control. The PoE input switch is integrated within the TPS23750PWPR. The dc/dc controller section is designed to support flyback, forward, and nonsynchronous low-side switch buck topologies.
Parametrics
TPS23750PWPR absolute maximum ratings: (1)Input voltage range, RSN, COM, RTN, SEN: -0.7 V to 100 V; (2)Input voltage range, AUX, VDD, DET, SENP: -0.3 V to 100 V; (3)Input voltage range, [VBIAS, BL, TMR, FB, COMP, FREQ, RSP, MODE] to RTN: -0.3 V to 6.5 V; (4)Input voltage range, [GATE or AUX] to COM: -0.3 V to 20 V; (5)Input voltage range [RSN to RTN] and [COM to RTN]: -0.3 V to 0.3 V; SENP to SEN: -0.3 V to 100 V; (6)Input voltage range, CLASS: -0.3 V to 12 V; (7)Sourcing current AUX: Internally limited; (8)Sourcing current, VBIAS: Internally limited; (9)Sourcing or sinking current, COMP: Internally limited; (10)Average sourcing or sinking current, GATE: 25 mArms; (11)HBM ESD rating: 2 kV; (12)ESD-system level (contact/air) at RJ-45: 8 kV/15 kV; (13)Continuous total power dissipation: See Dissipation Rating Table; (14)Maximum operating junction temperature, TJ: Internally limited; (15)Storage temperature range, Tstg: -65℃ to 150℃; (16)Lead temperature 1.6mm (1/16-inch) from case for 10 seconds: 260℃.
Features
TPS23750PWPR features: (1)Complete 802.3af PoE Interface; (2)Primary Side DC/DC Converter Control; (3)Internal PoE and Converter Sequencing; (4)Industry-Standard 20 Lead Package; (5)Industrial Temperature Range: -40℃ to 85℃.
Diagrams

| Image | Part No | Mfg | Description | ![]() |
Pricing (USD) |
Quantity | ||||||||||||
|---|---|---|---|---|---|---|---|---|---|---|---|---|---|---|---|---|---|---|
![]() |
![]() TPS23750PWPR |
![]() Texas Instruments |
![]() Hot Swap & Power Distribution IEEE 802.3af PD Controller |
![]() Data Sheet |
![]()
|
|
||||||||||||
![]() |
![]() TPS23750PWPRG4 |
![]() Texas Instruments |
![]() Hot Swap & Power Distribution IEEE 802.3af PD Controller |
![]() Data Sheet |
![]()
|
|
||||||||||||
(China (Mainland))






